把《向往的生活》搬回家~
户型:四居及以上
风格:现代简约
面积:160㎡
装修方式:全包
装修工期:90天
位置:朗诗熙华府
造价:15万元
方案说明
业主是为了接公婆同住和先生干脆挑了个160平的大平层,房子南北通透,有五个房间,就算以后添了宝宝,一大家子也能住的很舒服,男屋主喜欢现代简约的质感,女屋主喜欢明朗的北欧风,温暖的原木,编藤家具。最后一致通过装现代北欧风,皆大欢喜。
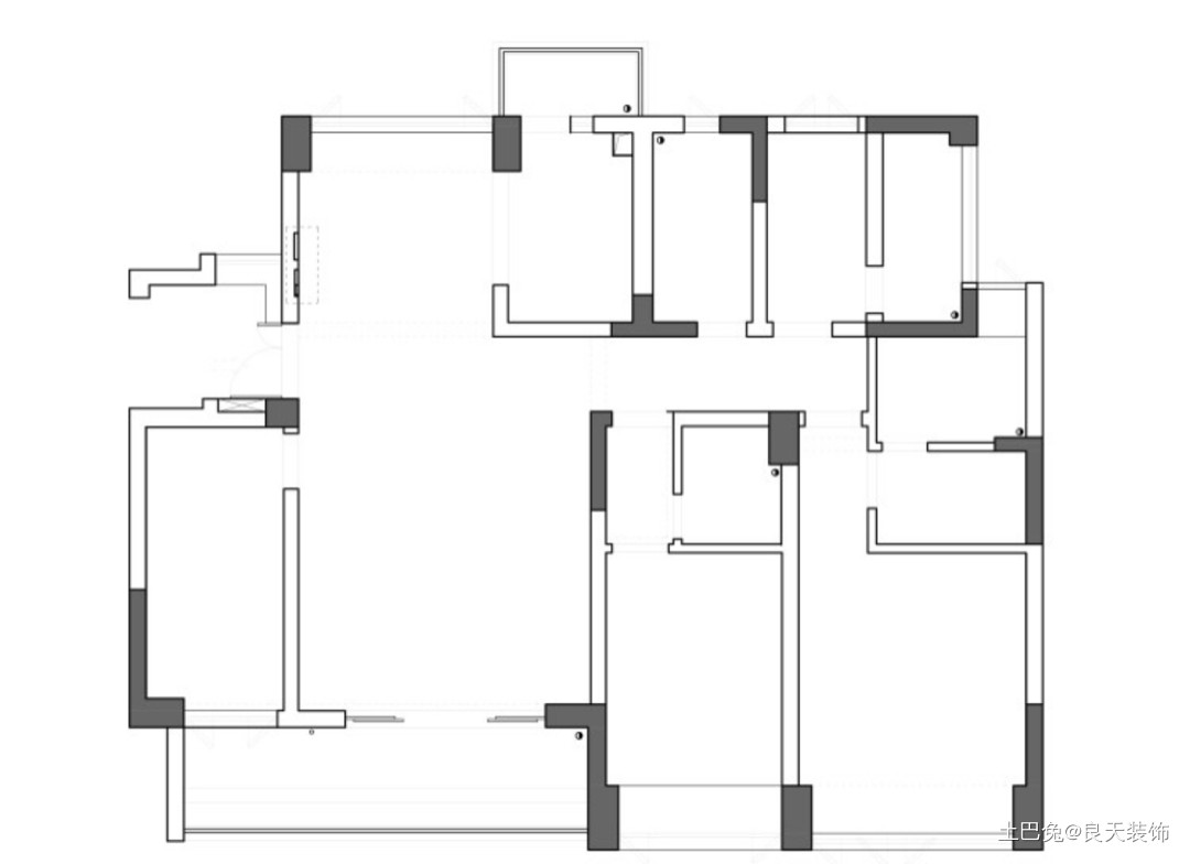
户型图
1,玄关右端又窄,没有放鞋子的位置
2,5个房间除了主卧宽敞一些,其余的都不大,不是很好用
3,现在很流行做岛台,业主心心念念了很久,但是厨房有点小,感觉装不下,有点郁闷。
改造后:
1,5卧改成3卧+2卫+中西厨,玄关增加鞋柜和换鞋凳
2,大同进门的卧室,北阳台和客厅,得到了近30m²的大客厅
3,餐厅做了15cm的地台,和客厅分开。
玄关是走廊型的,鞋柜和换鞋凳都在门外
靠近客厅的这边,多了一个小角落,打了一组顶柜,平常可以放鞋子,中间是两个抽屉,可以放一些针线之类的小东西,比较容易找。
客厅
北欧风的精髓就是隔断少,布局很随意,家具很小巧,也没有可以对称,氛围休闲,放松
加了一个卧室的面积,客厅变成大横厅,再把阳台纳入,空间变得特别宽敞
餐厅
女屋主在看《向往的生活》种草了地台餐厅。餐厅的地台做了15cm高,因为厨房厅凸出了一点,没法做齐平,稍微外延了一丢丢,底部嵌入了发光灯带,打开后特别温馨。
开放式厨房
餐桌后定制了90cm高的中岛,作为西厨台的使用,装了上下水,方便洗瓜果和杯子,和碗筷分开,更干净卫生。
岛台后做了整面的高柜,烤箱,冰箱都嵌进去,还多出了很多储物空间,中厨的压力小了许多。
卧室
主卧把外墙向套内的卫生间推了15公分,借了长辈房间一排衣柜的位置,加上进门左手旁的整排衣柜,收纳空间特别多。
主卧的墙面依然是刷白的,业主个人喜欢白色,干净。藤编的双人床室业主的最爱。
主卧的大窗也是半遮光的蜂巢帘,室内可以看见室外的风景,但是室外看不到室内,就很nice。
卫生间
家里的两个卫生间都选的深色墙,地砖,比较耐脏。主卫室套在主卧内的,装了超白玻长虹玻璃门,透光性很好。
客卫的洗手台特意延长到壁挂马桶上方,可以放手机,厕纸,喜欢蹲坑耍手机的男屋主很喜欢这个设计。
因为有老人同住,两个卫生间淋浴房都做了大理石拉槽,比较防滑,安全第一。
阳台包进了客厅
发布于2021年09月30日
@声明:上述内容由装企自行上传
来源:良天装饰






















